高等教育成績通膨問題近來引發討論,本校校務研究中心以大數據分析2016至2023年逾2萬8千門專業課程,以難易度與投入時間為指標,將課程比喻為濃縮、美式、拿鐵等咖啡加以分類。研究發現,學業成績表現好的學生更願意選修需投入時間多的高挑戰性課程,而非為求高分選擇簡單課程,顛覆外界對大學生選課行為的猜想。
本校校研中心祝若穎副研究員與研究團隊以學術嚴謹度為理論架構,透過機器學習的分群技術,對通識以外的大學部、研究所必修及選修課程進行分類。
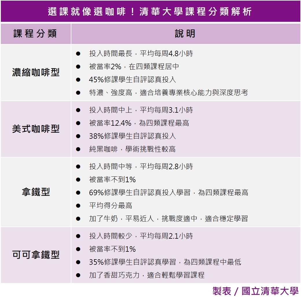
校研中心以「咖啡分類法」將專業課程分為四大類型,包括需要高度投入的濃縮咖啡型、難度較高的美式咖啡型、得分較高的拿鐵型,以及適合入口的可可拿鐵型課程。「就像品味咖啡,每門課程都有自己獨特的風味與價值。」校研中心區國良主任表示。
區國良主任指出,濃縮咖啡型課程需投入時間最長,每周平均近5小時,但只要願意投入,得分就不會差,可充分培養學生的專業核心能力。美式咖啡型課程每周需投入約3小時,學術挑戰性較高,要得高分不易,被當率也是四類中最高。
拿鐵型課程平易近人,近7成修課學生自評認真學習,平均得分也是四類中最高的。可可拿鐵型課程學習氛圍較輕鬆,每周平均需投入時間最少,學習的壓力也比較低。
研究數據顯示,學業成績表現越好的學生,對於需要投入大量時間與心力的濃縮咖啡型課程越表現出高度興趣。獲得書卷獎的學生選課也呈現均衡分布,不會刻意選擇較簡單的課程。區國良主任指出,數據分析顯示,優秀學生選課時重視學習內容,而非僅以取得高分為目標。
研究結果也顯示,以繁星管道入學比申請及指考入學的學生更願意選修高挑戰課程。區國良主任分析,繁星生選修濃縮咖啡型課程的比率達6.3%,高於申請入學生的5.98%及指考入學生的4.93%,平均學習表現也優於其他管道入學學生,顯示繁星計畫確實達到預期效果。
值得關注的是,家族中首位進入大學就讀的初代大學生,也較願意挑戰高難度課程。「這些同學展現出高度學習動機,願意挑戰自我,反映教育促進世代流動的正面影響。」區國良主任說。
分析顯示,不同性別與學院學生在選課偏好上也有差異。在理工學院,男生較傾向選修高挑戰性課程;在人社、藝術、教育、科管等非理工學院,女生則更願意選修高挑戰性的課程。
校研中心指出,透過這項研究分析,除初步掌握學生的選課偏好,也可協助開課系所調整課程規畫,設計出更能符合學生學習需求的課程。
高為元校長指出,校研中心的任務不僅是蒐集及分析數據,也為學校制定各項校務政策提供客觀的數據基礎,比如各項獎學金的發放標準等。各種創新的制度實施一段時間後,也會透過校研中心的研究調查來微調優化。
「能否反映真實的情況,就看鏡子亮不亮。」高為元校長說,要精準制訂校務政策,首先要有如明鏡一般的校務研究大數據分析。
比如面對成績通膨問題,本校自2021年即推動T分數制度。傳統的GPA評分方式可能導向學生一味追求高分,廻避難度較高、平均給分較低的課程;T分數則根據學生在班上的相對表現來評分,較能客觀呈現學生在不同難易度課程中的學習表現。
本校電機系大四生陳豐茂說,他跟同學選課時多半會同時考量學習效果與成績表現,「即使是較具挑戰性的課程,只要能學到紮實的知識,同學們還是願意投入。」
陳豐茂上學期選修「積體電路設計實驗」,這門課每周都要投入大量時間,作業的比重也很重,但仍吸引許多同學選修,甚至出現加簽人數爆滿的情況。
本校學科所碩二生曾凱琳和蔡郁蘋來自中文系等非理工背景,因應未來趨勢,都主動選修了AI人工智慧課程,加強跨領域的能力。這些課程對她們的挑戰度比較高,但有助於未來的職涯發展。蔡郁蘋也肯定清華提供多元的課程資源,讓各系所的學生都有機會接觸新興科技。
本校11月19日召開校務發展諮詢委員會,首度聚焦「清華十大亮點研究」,並探討桃園、高雄、中華校區... (繼續閱讀)
本校11月17日舉辦「諾貝爾大師在清華」系列活動首場講座,邀請2011年諾貝爾和平獎得主塔瓦庫&middo... (繼續閱讀)
韓國三大報之一《朝鮮日報》(The Chosun Daily)近日以台灣逆轉人才外流為主題,報導台灣如何透過... (繼續閱讀)
本校竹師教育學院大樓21日正式啟用。7系、3所與1個學士班、近兩千名師生自南大校區遷入光復校區,... (繼續閱讀)
本校與新竹10所高中共同啟動「新竹學」探究與實作課程,課程涵蓋塹城學、竹科學、流域學、客庄學、... (繼續閱讀)
本校天文所江國興教授帶領的國際研究團隊,發現一個正在吞噬恆星的罕見黑洞候選者。這類「中等質量... (繼續閱讀)